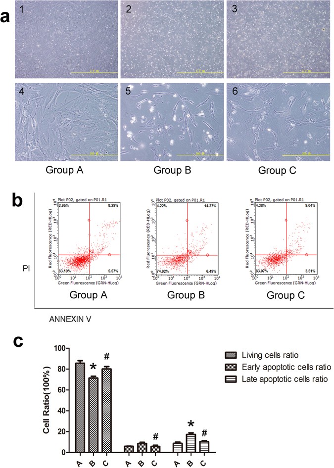
Figure 6

HuMSC-EXOs protect against cisplatin-induced injury of OGCs and promote resistance to cell apoptosis in vitro based on FACS. (a) Groups A, B and C were cultured for 48 h, and the number of apoptotic cells in group B was higher than that in group C under the microscope (a1–a3: ×40 magnification; a4–a6: ×400 magnification). (b,c) Through annexin-V-FITC/PI double staining and FACS analysis, the proportion of living cells between groups A and B was found to be different (P < 0.05). Similarly, the proportion of living cells in group B compared with group C was also different (P < 0.05). No significant difference (P > 0.05) in the percentage of early apoptotic cells between groups A and B was observed, whilst in groups B and C, a difference was observed (P < 0.05). For the percentage of late apoptotic cells, a difference was observed between group A and group B (P < 0.05), along with groups B and C (P < 0.05); n = 5. *Group B vs. group A. #Group C vs. group B.