Figure 2
From: De novo non-synonymous TBL1XR1 mutation alters Wnt signaling activity

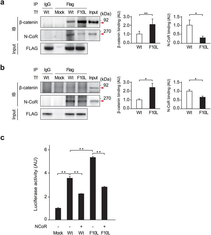
The effect of the Phe10Leu mutation (F10L) on the protein interaction of TBL1XR1 with N-CoR and β-catenin as well as Wnt/β-catenin transcription activity. (a,b) Interaction of wild-type and F10L mutant TBL1XR1 (TBL1XR1Phe10Leu) with endogenous N-CoR and β-catenin was assessed in 293FT cells and HT22 hippocampal neuronal cells by co-immunoprecipitation experiments. TBL1XR1Phe10Leu displays stronger binding with β-catenin compared to wild-type TBL1XR1 (red arrowhead in top panel), while the binding of TBL1R1Phe10Leu and N-CoR is weaker than that of wild-type TBL1XR1 (red arrowhead in middle panel) (*P < 0.05 and **P < 0.01). The inputs of each protein are also shown (bottom panel). Full immunoblots are presented in Supplementary Figure. (c) The TOPFlash Wnt reporter assay showed that overexpression of wild-type TBL1XR1 increased Wnt transcription activity, which was further enhanced by an F10L mutation in TBL1XR1 (*P < 0.05 and **P < 0.01). Overexpression of N-CoR suppresses an increase in Wnt transcriptional activity induced by either wild-type TBL1XR1 or F10L mutant (**P < 0.01). Luciferase activities were determined 48 hours post-transfection and normalized against Renilla values. Bars represent averages of each group in three independent experiments. AU, arbitrary unit. All data are presented as the mean ± s.e.m.