Figure 5
From: RNAi Screen and Proteomics Reveal NXF1 as a Novel Regulator of IRF5 Signaling

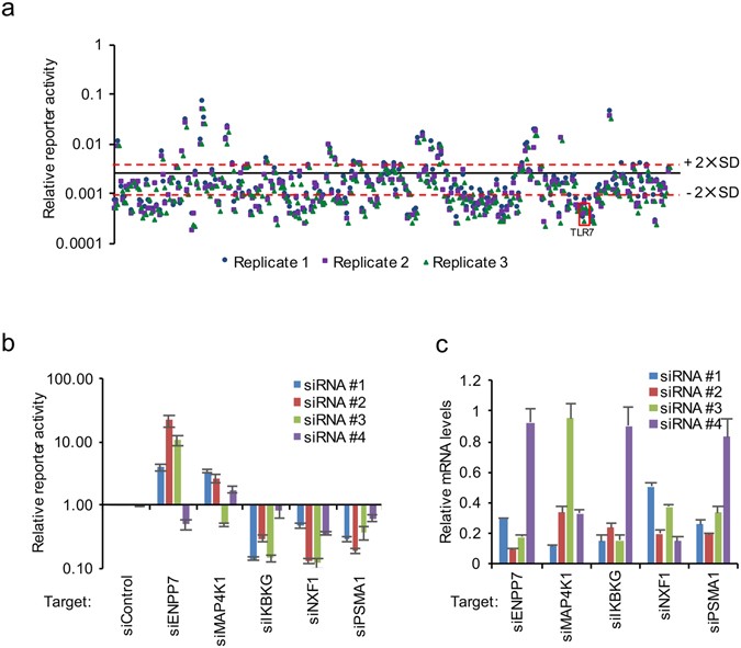
Validation of SMARTpool RNAi screen. (a) The hits from SMARTpool RNAi screen were selected for further validation by RNAi using individual siRNA duplexes. Four siRNA pairs per gene were individually transfected into the IRF5 reporter cells followed by treatment with 10 μg/ml R848 in three independent experiments. Luciferase activities and CellTiter-Glo were measured at 16 hr after R848 stimulation. ±2 × SD are indicated by red dash lines. The positive siTLR7 controls are boxed. (b) Four siRNA duplexes per gene were individually transfected into the IRF5 reporter cells followed by treatment with 10 μg/ml R848 in three independent experiments. Cell were collected at 16 h after R848 stimulation. Luciferase activities and CellTiter-Glo were measured. (c) Four siRNA duplexes per gene were individually transfected into the IRF5 reporter cells. After 72 hr, RNA was extracted for RT-PCR to determine the mRNA expression levels of each target gene.