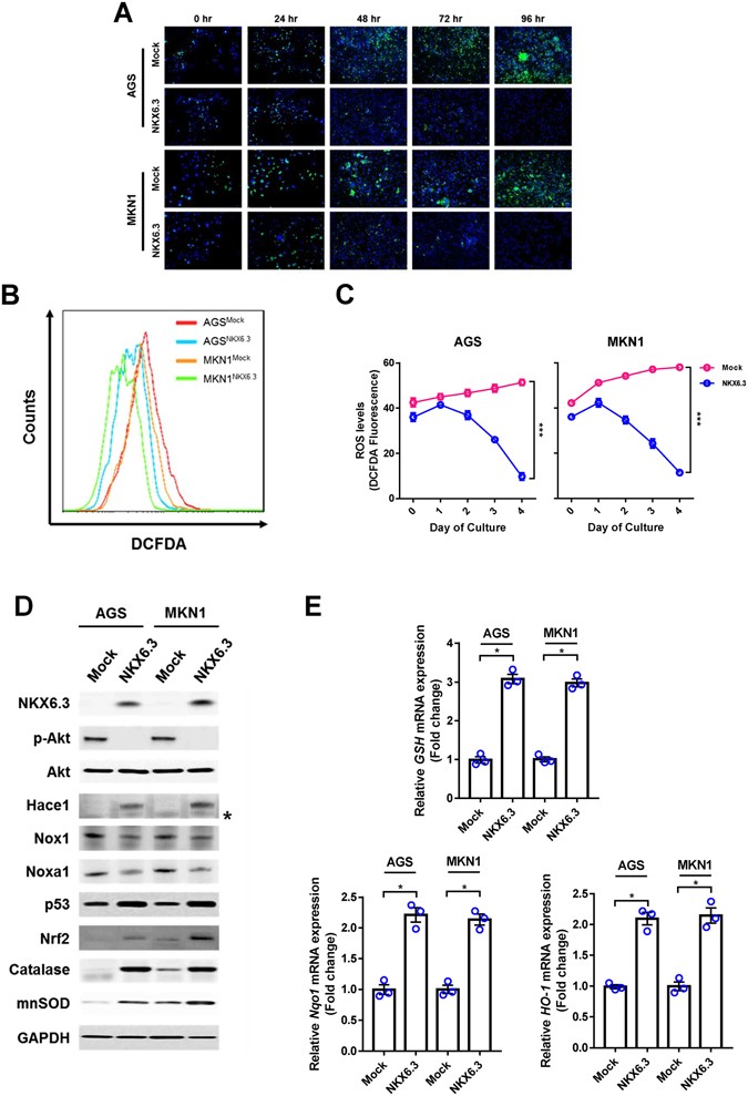
Figure 1

NKX6.3 reduces ROS levels by regulating ROS-responsive genes. (A–C) Measurement of ROS using Fluorescence microscopy and FACS analysis by DCFDA staining. Stable expression of NKX6.3 in AGS and MKN1 cells showed reduced levels of ROS in a time-dependent manner, compared to mock stable AGS and MKN1 cells. Results are represented as mean ± SEM from three independent experiments. (D) NKX6.3 significantly induced the expression of Hace1, Nrf2, catalase and mnSOD, and reduced the expression of Nox1 and Noxa1 proteins in western blot assay. (E) In real-time PCR analysis, NKX6.3 induced GSH, Nqo-1 and Ho-1 mRNA transcript. Results are represented as mean ± SEM from three independent experiments. Each dot plot represents the result from the individual experiment. ***P < 0.0001, *P < 0.05, based on the student’s t-test.