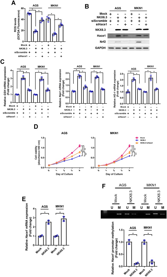
Figure 2

NKX6.3 increases Hace1 expression by inducing demethylation of Hace1 promoter. (A) In DCFDA staining analysis, knock-down of Hace1 partially recovered ROS production in NKX6.3 stable cells. Results are represented as mean ± SEM from three independent experiments. (B) In NKX6.3 stable cells, knock-down of Hace1 reduced Nrf2 expression in western blot analysis. (C) In real-time PCR analysis, Hace1 silencing resulted in decreased GSH, Nqo1 and Ho-1 mRNA expression in NKX6.3 stable cells. Results are represented as mean ± SEM from three independent experiments. (D) NKX6.3 stable cells showed time-dependent inhibition of cell viability, but knock-down of Hace1 in NKX6.3 stable cells showed recovery of cell viability. Results are represented as mean ± SEM from three independent experiments. (E) NKX6.3 induced the expression of Hace1 mRNA transcript in AGS and MKN1 cells in real-time PCR. Results are represented as mean ± SEM from three independent experiments. (F) Hypermethylation of CpG island at Hace1 promoter was found in mock stable AGS and MKN1 cells, whereas NKX6.3 expression induced demethylation of Hace1 promoter in MSP and real-time qPCR. Results are represented as mean ± SEM from three independent experiments. Each dot plot represents the result from the individual experiment. **P < 0.01, *P < 0.05, based on the student’s t-test.