Figure 3

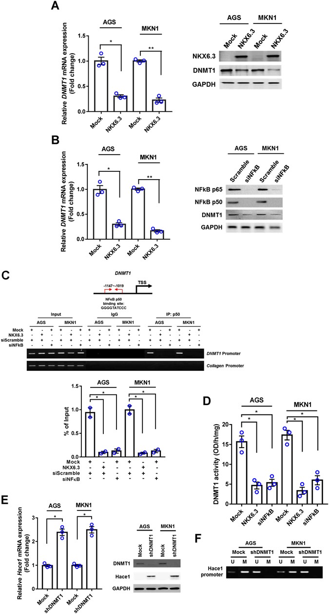
NKX6.3 inhibits the expression and activity of DNMT1. (A) NKX6.3 reduced DNMT1 mRNA and protein expression in AGS and MKN1 cells. (B) Inactivation of NF-kB significantly decreased DNMT1 mRNA and protein expression in AGS and MKN1 cells. (C) In ChIP assay, NKX6.3 inhibited p50 binding to the promoter region of DNMT1 gene and its inhibitory effect was very similar to that of siNF-kB. Collagen gene was used as a negative control and bands were seen in the input but not in the IgG and p50 precipitated genomic DNA. (D) NKX6.3 expression and NF-kB silencing significantly reduced DNMT1 activity. (E) Inactivation of DNMT1 with shDNMT1 induced Hace1 mRNA and protein expression. (F) DNMT1 silencing induced de-methylation of Hace1 promoter. All results are represented as mean ± SEM from three independent experiments. Each dot plot represents the result from the individual experiment. **P < 0.01, *P < 0.05, based on the student’s t-test.