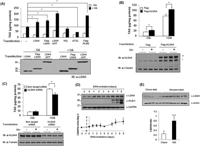
Figure 3

LDAH overexpression increases and LDAH downregulation decreases cellular TAG content. (A) Flag, LDAH, Flag-LDAH, LDAH-GFP, HSL, ATGL, or PLIN2 were transfected to HEK293 cells. After 24 h, cells were cultured with or without OA (360 μM) for 24 h. TAG content was measured biochemically and normalized to protein as described in materials and methods. Expression of LDAH with different tags was determined with anti-LDAH antibody (bottom). *p < 0.05. (B) Flag or Flag-tagged human LDAH (hLDAH) were transfected to HEK293 cells, and cells were cultured with or without OA (360 μM). Intracellular TAG levels were determined and normalized to protein. hLDAH was detected by immunoblotting with anti-hLDAH antibody. *; endogenous LDAH, **; Flag-hLDAH. (C) Non-target and human LDAH siRNAs were transfected to HEK293 cells. After 48 h, cells were treated with OA (360 μM) for 24 h, and cellular TAG levels were determined. The reduction in LDAH by siRNAs was confirmed by immunoblotting with anti-hLDAH antibody. (D) LDAH and PLIN1 expression during 3T3-L1 differentiation, and quantification of three independent experiments. *p < 0.05. (E) LDAH expression in white adipose tissues of mice fed either regular chow or Western diet (WD). LDAH was detected with anti-LDAH antibody. ***p < 0.001.