Figure 2
From: Transcriptome responses of Lactobacillus acetotolerans F28 to a short and long term ethanol stress

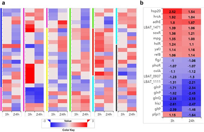
Heatmap of log2 fold-change value of differently expression genes in L. acetotolerans F28 during ethanol treatment. (a) Classification of significantly differentially expression genes. Color code for different classes: blue: carbohydrate transport and metabolism, pink: nitrogen transport and metabolism, yellow: replication, transcription, translation and repair, green: cell division and envelope biogenesis, red: stress response, cyan: defense mechanisms, black: others. The class of hypothetical protein was not shown in this figure. (b) Core genes of significantly differentially expression at both time points. 3 h: 3 hours after exposing to ethanol; 24 h: 24 hours after exposing to ethanol.