Figure 1
From: Wide-angle scanning planar array with quasi-hemispherical-pattern elements

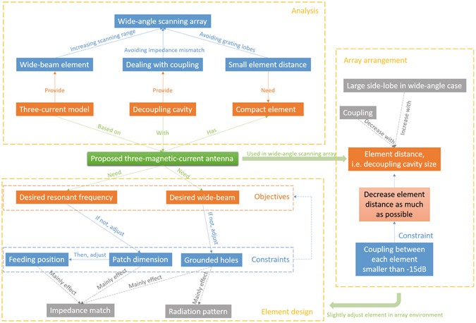
Design methodology of the proposed antenna.
From: Wide-angle scanning planar array with quasi-hemispherical-pattern elements

Design methodology of the proposed antenna.