Figure 1
From: A Central Small Amino Acid in the VAMP2 Transmembrane Domain Regulates the Fusion Pore in Exocytosis

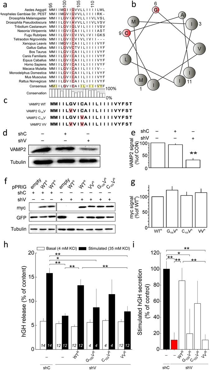
Conserved small residues in the N-terminal portion of the transmembrane domain of VAMP2 have a role in exocytosis. (a) Phylogenetic comparison of the VAMP2 transmembrane domain. The highly conserved small amino acids at the position 100 and 103 are highlighted in red. In the consensus sequence, residues that localize on the same aspect of the helical structure as G100 and C103 are presented in yellow. (b) Helical wheel presentation of the N-terminal half of the transmembrane domain highlighting the clustering of small (red) to medium-sized residues on a single face. (c) Sequences of wild-type and mutant TMDs; point mutations are highlighted in red. Mutations of small residues in the transmembrane domain (TMD) inhibit secretion in PC12 cells. Effects on hormone secretion were determined for mutants of the VAMP2 TMD after knock-down of endogenous VAMP2. (d) Transient expression of shRNA against VAMP2 (shV) but not control shRNA (shC) reduces expression of VAMP2 in PC12 cells. Tubulin immunoreactivity is shown for comparison. Full blots are given in Supplemental Fig. 8. (e) Quantification of silencing efficiency of shC and shV on endogenous VAMP2 as indicated. Data have been normalised to control conditions (no transfection). N = 3, **p < 0.01. (f) Re-expression of shRNA-resistant VAMP2. Cells were co-transfected with a plasmid bearing shC or shV, a bicistronic plasmid expressing either eGFP alone (pPRIG empty) or both eGFP and VAMP2. Wild-type VAMP2 was either sensitive (WTS) or resistant (WTR) to shV. All mutants were resistant to shV (VAMP2R). Full blots are given in Supplemental Fig. 8. (g) Quantification of re-expression of exogenous VAMP2Rs normalised to control (WTR). N = 3. (h) Reconstitution of depolarization-induced secretion. PC12 cells were transiently co-transfected with a plasmid expressing the human growth hormone (hGH), shC or shV, and the indicated VAMP2R (WTR or mutant in the TMD). Basal and stimulated hGH secretion are given. Mean values ± S.E.M., N as indicated. *p < 0.05, **p < 0.01 (ANOVA and Bonferroni). (i) Same data as g presented as percentage of reconstitution of stimulated secretion. Statistics as in h.