Figure 2
From: Infectious pancreatic necrosis virus enters CHSE-214 cells via macropinocytosis

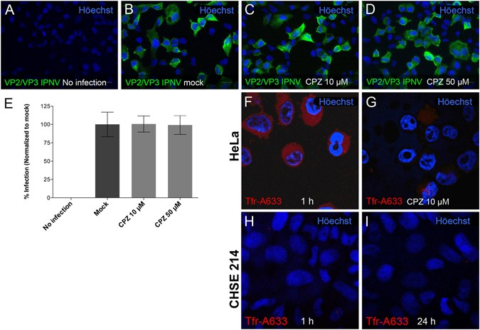
Chlorpromazine does not affect IPNV infection in CHSE-214 cells. CHSE-214 cells were propagated to 70–80% confluence in 24-well plates with round glass coverslips. IPNV was inoculated for 1 h in the presence of 0 (B), 10 (C) or 50 (D) μM CPZ. After 8 h of incubation at 20 °C, cells were processed by indirect immunofluorescence (IFI) for IPNV VP2/VP3 and images were recorded using a Olympus Spinning Disk IX81 microscope. Representative images are shown (scale bar = 20 µm). For each condition, 250 cells were counted. Number of VP2/VP3-expressing cells is shown as percentage, normalized to mock cells (E). Control HeLa cells were pre-incubated for 1 h with 0 (F) or 10 μM CPZ (G), and 5 μg/ml of Alexa Fluor 633-conjugated transferrin (Trf-A633) was added. After 15 min of incubation cells were processed for confocal fluorescence microscopy. Trf-A633 was added to CHSE-214 and cells were incubated for 1 (H) and 24 h (I). Representative images are shown (scale bar = 10 μm).