Figure 7
From: Infectious pancreatic necrosis virus enters CHSE-214 cells via macropinocytosis

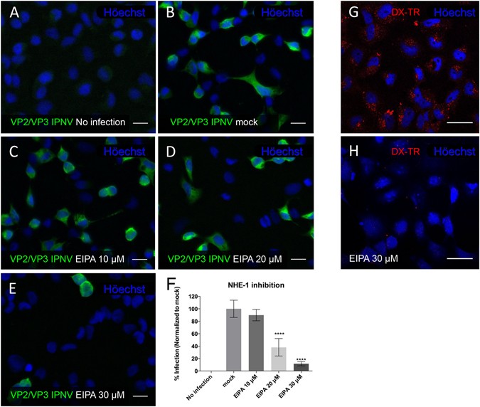
IPNV infection of CHSE-214 cells is blocked by EIPA. CHSE-214 cells were propagated to 70–80% confluence in 24-well plates with round glass coverslips and infected with IPNV at a MOI of 1 for 1 h in the presence of 0 (B), 10 (C), 20 (D), 30 (E) µM EIPA. No infection (A). After 12 h of incubation at 20 °C, cells were processed by indirect immunofluorescence (IFI). Representative images recorded with an Olympus Spinning Disk IX81 microscope are shown (bar scale = 20 µm). For quantification, 250 cells were counted at each condition and the number of VP2/VP3-expressing cells are shown as a percentage, normalized to mock cells (F) (****p < 0.0001). Control CHSE-214 cells pre-incubated for 1 h in the presence (H) or absence (G) of 30 µM EIPA and 1 mg/ml of Dx-Texas Red 70 kDa (Dx-TR) were added. After 30 min of incubation, cells were washed, fixed with 3.7% PFA-4% sucrose for 30 min and stained with Höechst solution. Images were recorded with a C2 Plus Eclipse TI Nikon confocal microscope. Representative images are shown (bar scale = 20 µm).