Figure 2
From: A novel plant E3 ligase stabilizes Escherichia coli heat shock factor σ32

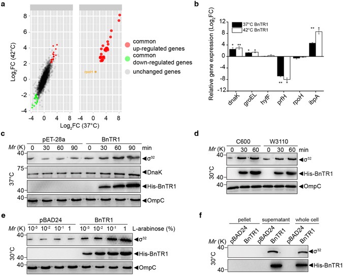
The σ32 level is increased during the expression of BnTR1. (a) Distribution of σ32 regulons among the common DEGs (right panel). The expression level of rpoH measured by microarray is denoted as an orange dot. (b) Validation of microarray data by qRT-PCR and two-tailed Student’s t-test was used for the comparison (*p-value < 0.05 and **p-value < 0.001). Six genes were selected, including three heat shock genes (dnaK, groEL, and ipbA), one down-regulated DEG (prfH), and two genes without significance (hyfF and rpoH). (c) Whole-cell extracts from pET and pET-BnTR1 cells cultured at 37 °C with 0.1 mM IPTG were analysed using Western blotting (probed with anti-DnaK, anti-σ32, and anti-His for BnTR1). (d) Wild-type E. coli W3110 and C600 cells harbouring the pBAD24 empty vector or pBAD-BnTR1 were grown at 30 °C with 0.1% L-arabinose. Whole-cell extracts taken at the indicated time were loaded and probed with anti-σ32 and anti-His for BnTR1. (e) Whole-cell extracts were from E. coli C600 cells induced with different concentration of L-arabinose for 30 min at 30 °C. Immunoblots were shown and probed with antibodies indicated. (f) Western blotting (probed with anti-σ32 and anti-His for BnTR1) of whole cell, supernatant, and pellet proteins that were extracted as described in (d). OmpC was detected in parallel by anti-OmpC and used as a loading control in (c,d and e). The data are presented as means ± s.d. of three independent experiments (b). Full-length blots are presented in Supplementary Figure 6.