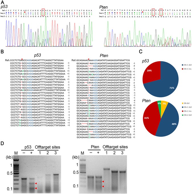
Figure 5

Mutational analysis of individual tumors of C57-HBV mice injected with dual sgRNA cassette. (A) Representative p53 and Pten mutations found in the predicted cut sites in tumors. The reference sequences were mouse genomic sequences from the National Center for Biotechnology Information (NCBI; p53, genebank ID:372099099; Pten, genebank ID:372099091). Seq-1 and Seq-2 represent read sequences obtained from sequencing chromatograms. Different bases between Ref and Seq-1 were revealed with red dashed rectangles. Red triangles indicate the predicted cleavage sites. (B) Sequence analysis near the predicted cleavage sites of p53 and Pten in the tumors. A total of forty tumor nodules were examined and only the mutant sequences of p53 or Pten were shown. Red triangles, predicted cleavage sites; Blue bases, the PAM motif; Red lines, deletion; Green bases, insertion; Bases in light blue, mutation. (C) Indel mutation profile of p53 and Pten in the tumors. Distribution of indel frame phase was calculated as the length of modulus 3. (D) Off-target assessment using the T7E1 nuclease. The p53 and Pten top ranking off-target sites 1, 2, 3 were investigated. −, negative control; +, positive control. Red triangles indicate the bands cut by the T7E1 nuclease. M, marker.