Figure 2
From: The Effect of Interleukin 38 on Angiogenesis in a Model of Oxygen-induced Retinopathy

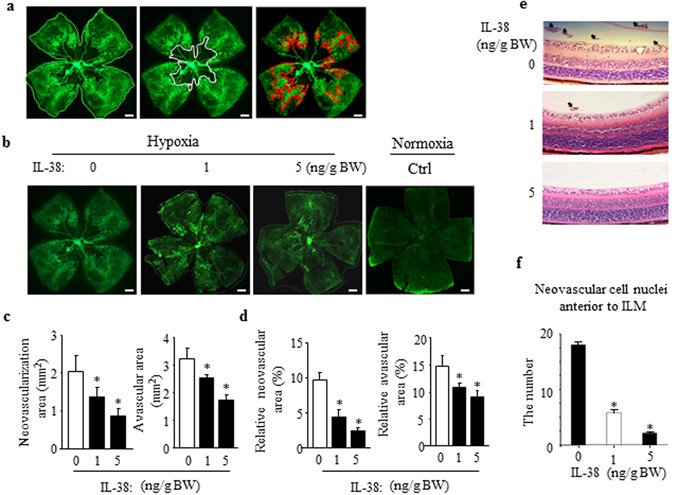
Systemic administration of IL-38 inhibits pathological angiogenesis in mouse OIR model. (a) Neovascular region, avascular region and the retina whole mounts delineated respectively by red, white and green boundary line. Representative images from the vehicle (OIR mouse model) are shown. (b) Mice were administrated with PBS, 1 or 5 ng/g bodyweight of IL-38 at P12, P14, and P16 during normoxia phase. (c) Disordered neovascular regions and avascular regions were quantified. (d) The relative retinal neovascular and avascular areas were quantified. (e) Neovascular cell nuclei anterior to internal limiting membrane (ILM) represented extent of retinal neovascularization and are indicated with black arrows in retina. (f) Statistical analysis showed that the number of neovascular cell nuclei anterior to the ILM in the IL-38-treated group is significantly decreased compared with the counterpart mice at P17. Scale bars, 500 μm. n = 8 per group. *P < 0.05 Student t test. BW, bodyweight.