Figure 1
From: Pre-RC Protein MCM7 depletion promotes mitotic exit by Inhibiting CDK1 activity

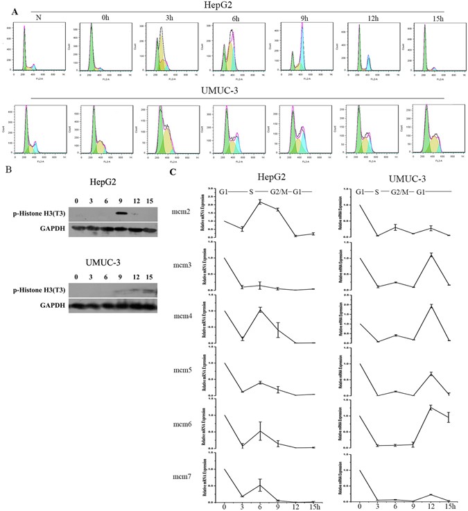
MCMs’ mRNA express in HepG2 and UMUC-3 Cells. (A) Cells were synchronized with double thymine and incubated in fresh medium for 0 h, 3 h, 6 h, 9 h, 12 h and 15 h. Cell cycle was analyzed by FACS. Data are shown as mean ± SD of three independent experiments. N: asynchronized cells. (B) P-Histone H3 was detected by western-blot. (C) MCMs’ mRNA levels were examined by real-time RCR. Data are normalized to the beta-actin level in each sample. These experiments were performed in triplicate, and the values are expressed as mean ± SD.