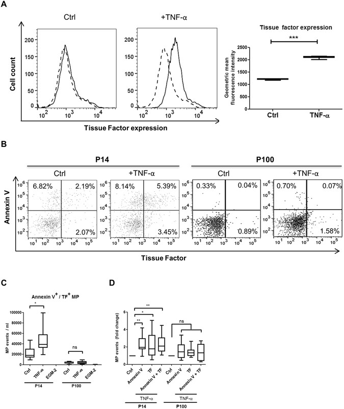
Figure 2

Characterisation of endothelial EVs by flow cyometry and nanoparticle tracking analysis. TF expression on the cell surface is increased upon stimulation of HUVEC with 10 ng/ml TNF-α as measured by flow cytometry; n = 6 (A). Representative flow cytometric dot plots of Annexin V+/TF+ EVs obtained from processed HUVEC culture supernatants are shown. TNF-α stimulation increased the number of Annexin V+/TF+ events in P14 while this effect could not be observed in P100 (B). Quantification of flow cytometry data reveals a significant increase in Annexin V+/TF+ particle numbers in P14 after stimulation with TNF-α while no significant differences in P100 could be found. EGM-2 was incubated without cells to serve as a negative control and did not contain any Annexin V+/TF+ particles in neither fraction (C). Fold change analyses of single- and double-positive fractions show that Annexin V+, TF+ and Annexin V+/TF+ particles in P14 are significantly increased after TNF-α stimulation while there is no significant difference in any fraction of P100 (D). n = 6 (A); n = 9 (C,D); Ctrl = control (non TNF-α–stimulated samples); P14 = pellet containing larger EVs; P100 = pellet containing smaller EVs; EGM-2 = endothelial growth medium-2. ns = not significant; *p < 0.05; ** < 0.01; ***p < 0.001.