Figure 5
From: Nuclear TRADD prevents DNA damage-mediated death by facilitating non-homologous end-joining repair

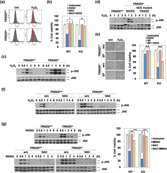
TRADD induces ROS accumulation and prolonged JNK activation. (a) TRADD+/+ and TRADD−/− MEFs were pretreated with H2O2 (0.5 mM) for 4 hours followed by treatment with H2DCFDA (10 μM) for 30 minutes. ROS levels were measured by flow cytometry. (b) MTT assays of TRADD+/+ (WT) and TRADD−/− (KO) MEFs treated with NAC (1 mM), H2O2 (0.5 mM), or NAC (1 mM) plus H2O2 (0.5 mM) for 24 hours, respectively. *P < 0.05; **P < 0.01 (Student’s t-test). (c) Western blotting of lysates from TRADD+/+ and TRADD−/− MEFs treated with H2O2 (0.5 mM) for indicated time periods. (d) Western blotting of lysates from TRADD+/+, TRADD−/− and TRADD−/− (NES-mutant TRADD) MEFs treated with H2O2 (0.5 mM) for indicated time periods. (e) TRADD+/+ and TRADD−/− MEFs were pretreated with JNK inhibitor (SP, 20 μM) for 30 minutes followed by treatment with H2O2 (0.5 mM) for 24 hours. Cell viability was analyzed by cell morphology and MTT assay. ***P < 0.001; n.s., not significant (Student’s t-test). (f) Western blotting of lysates from TRADD+/+ and TRADD−/− MEFs pretreated with NAC (1 mM) for 30 minutes followed by treatment with H2O2 (0.5 mM) for indicated time periods, and then analyzed by western blotting. (g) Western blotting of lysates from TRADD+/+ and TRADD−/− MEFs treated with MNNG (0.25 mM) for indicated time periods (left upper panel). Western blotting of lysates from TRADD+/+ and TRADD−/− MEFs pretreated with NAC (1 mM) for 30 minutes followed by treatment with MNNG (0.25 mM) for indicated time periods, and then analyzed by western blotting (left lower panel). MTT assays of TRADD+/+ and TRADD−/− MEFs treated with NAC (1 mM) and MNNG (0.25 mM) for 24 hours (right panel). ***P < 0.001 (Student’s t-test).