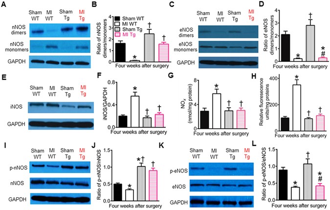
Figure 9

GTP cyclohydrolase 1 (GCH1) overexpression differentially regulates nitric oxide synthase (NOS) isoforms in post-infarction remodeled myocardium. (A) Representative Western blot bands showing the expression of dimeric and monomeric neuronal NOS (nNOS) and glyceraldehyde 3-phosphate dehydrogenase (GAPDH) as loading control in wild-type (WT) and transgenic (Tg) mice 4 weeks after myocardial infarction (MI) or sham surgery (sham); (B) The ratio of nNOS dimers/monomers; (C) Representative Western blot bands of dimeric and monomeric endothelial NOS (eNOS) and GAPDH; (D) The ratio of eNOS dimers/monomers; (E) Western blot bands showing the expression of inducible NOS (iNOS) monomers and GAPDH; (F) iNOS monomers normalized to GAPDH; (G) NO x levels; (H) superoxide levels; (I) representative Western blot bands showing the expresiion of phosphorylated nNOS (p-nNOS), nNOS, and GAPDH; (J) The ratio of p-nNOS/total nNOS; (K) Western blot bands of phosphorylated eNOS (p-eNOS), eNOS, and GAPDH; (L) the ratio of phosphorylated eNOS (p-eNOS)/total eNOS. *P < 0.05 versus sham WT groups; †P < 0.05 versus MI WT groups; #P < 0.05 versus sham Tg groups (n = 5 mice/group).