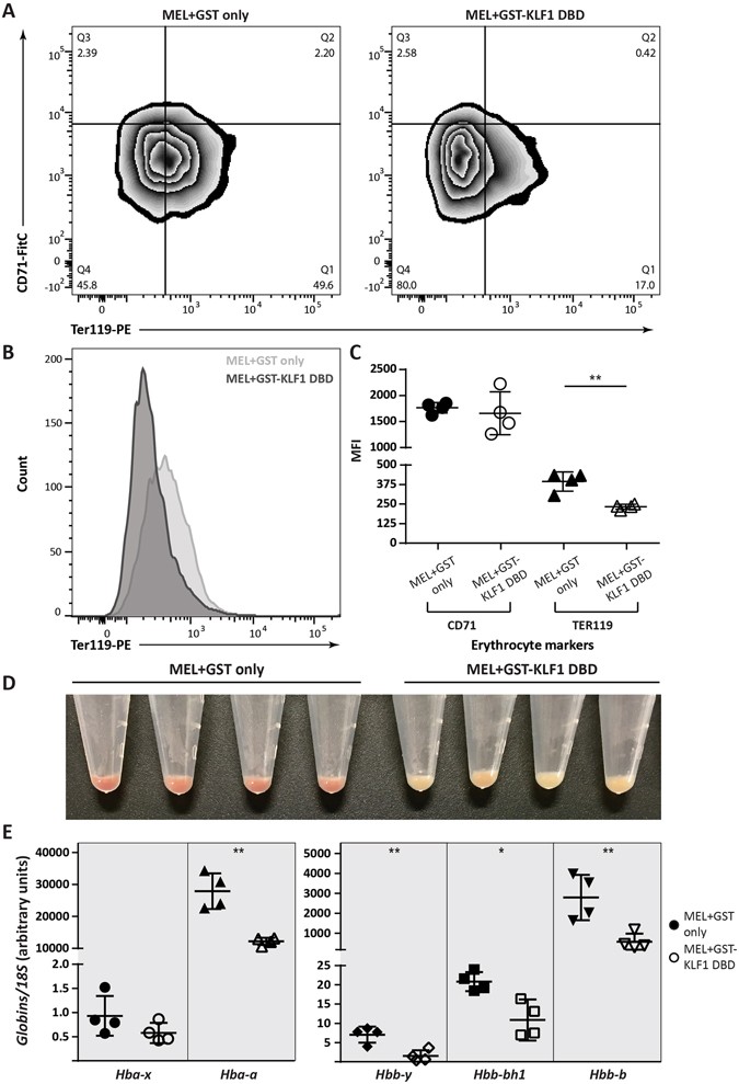
Figure 2

MEL cells overexpressing GST-KLF1 DBD display a less pronounced erythrocyte phenotype. (A) Representative flow cytometry plots of MEL + GST and MEL + GST-KLF1 DBD cells stained with antibodies against CD71 and TER119. (B) Histogram of flow cytometry for TER119 in a representative GST and GST-KLF1 DBD clone. (C) Statistical analysis of flow cytometry data for erythrocyte markers from all clones (D) MEL clones induced with DMSO. (E) Absolute levels of globin expression were analysed by qPCR in MEL + GST expressing clones compared to MEL + GST-KLF1 DBD expressing clones induced with DMSO. Expression levels were normalised to 18S rRNA. n = 4 for each construct. Error bars shown represent standard error of the mean, p values indicate the difference between the means, *p < 0.05, **p < 0.01 (paired Student’s two-tailed t test).