Figure 5

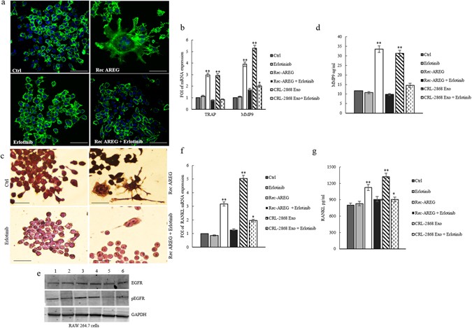
Rec-AREG induces osteoclast differentiation. (a) Confocal microscopy analysis of RAW 264.7 cells treated, for 6 days with: CRL-2868 exosomes, Rec-AREG and Rec-AREG plus Erlotinib (Rec-AREG + Erlotinib) compared with untreated RAW 264.7 cells (Ctrl). Scale bar 10 µm. (b) Evaluation by quantitative Real Time PCR of mRNA expression of TRAP and MMP9 in RAW 264.7 cells treated, for 6 days, with: 20–50 μg/ml of CRL-2868 exosomes, Rec-AREG and Rec-AREG plus Erlotinib (Rec-AREG + Erlotinib). (c) TRAP staining of RAW 264.7 cells incubated with: CRL-2868 exosomes, Rec-AREG, Erlotinib, CRL-2868 exosomes plus Erlotinib (CRL-2868 Exo + Erlotinib), Rec-AREG plus Erlotinib (Rec-AREG + Erlotinib), for 6 days, compared with untreated RAW 264.7 cells. (d) MMP9 protein level assessed by ELISA, in RAW 264.7 cells treated, for 6 days, with: CRL-2868 exosome, Rec-AREG, CRL-2868 exosomes plus Erlotinib (CRL-2868 Exo + Erlotinib), Rec-AREG plus Erlotinib (Rec-AREG + Erlotinib). Values are the mean ± SD of three independent experiments *p ≤ 0.05, **p ≤ 0.01. (e) Western blotting analysis of pEGFR and EGFR in whole lysate of RAW 264.7 cells treated, for 6 days, with: Erlotinib (2), Rec-AREG (3), CRL-2868 exosomes (4), Rec-AREG plus Erlotinib (5), CRL-2868 exosomes plus Erlotinib (6) compared to untreated cells (1). GAPDH was used as loading control Original uncropped WBs were reported in Figure S5D. (f) Evaluation by quantitative Real Time PCR of mRNA expression of mRNA RANKL expression in RAW 264.7 cells treated, for 6 days, with: CRL-2868 exosomes, Rec-AREG, CRL-2868 exosomes plus Erlotinib (CRL-2868 Exo + Erlotinib), Rec-AREG plus Erlotinib (Rec-AREG + Erlotinib). (g) RANKL protein levels assessed by ELISA, in RAW 264.7 cells treated, for 6 days, with: CRL-2868 exosomes, Rec-AREG, CRL-2868 exosomes plus Erlotinib (CRL-2868 Exo + Erlotinib), Rec-AREG plus Erlotinib (Rec-AREG + Erlotinib). Values are the mean ± SD of 3 three independent experiments *p ≤ 0.05, **p ≤ 0.01.