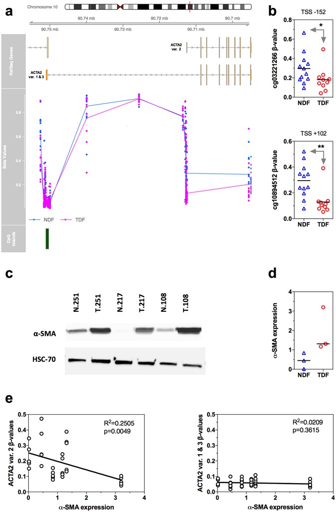
Figure 2

DNA methylation and expression of α-SMA (ACTA2). (a) The relative location of ACTA2 splice variants, individual β-values for all NDFs (blue circles) and TDFs (pink circles), and CpG islands. The lines for the β-values represent the average β-value for the NDF and TDF groups. (b) The β-values for all individual NDF and TDF samples for the probes cg03221266 and cg10894512 located at positions −152 bp or +102 bp respectively of the TSS of ACTA2 variant 2. *Benjamini-Hochberg adjusted p = 8.55 × 10−9, **Benjamini-Hochberg adjusted p = 2.46 × 10−19. (c) Western immunoblot for α-SMA and the loading control HSC-70 for the three available patient matched pairs of NDFs (N.251, N.217 and N.108) and TDFs (T.251, T.217 and T.108). (d) Quantification of α-SMA protein expression for the three patient matched pairs. (e) Correlation between α-SMA protein expression and β-values for the probes about ACTA2 TSS of the splice variants for the three patient matched pairs.