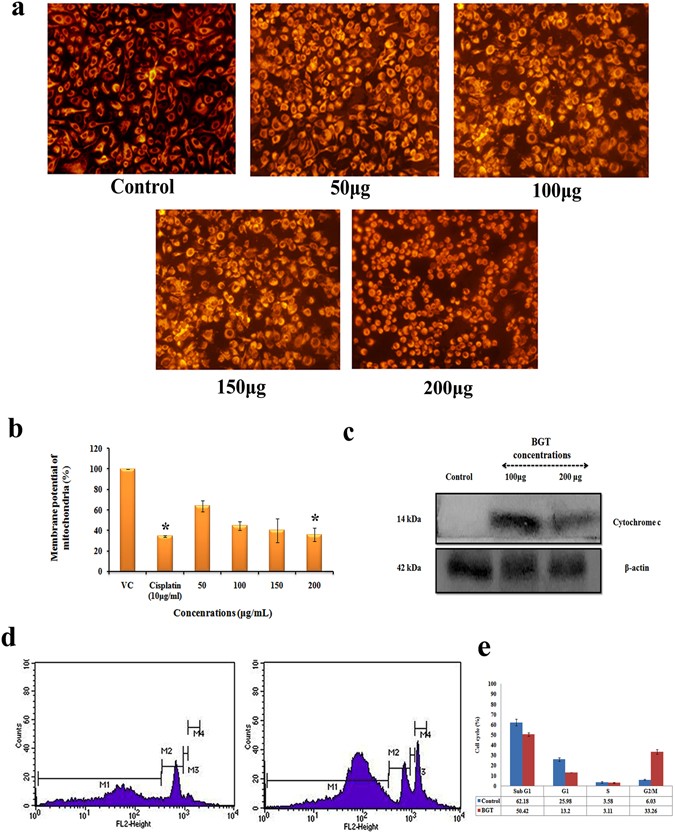
Figure 5

BGT causes mitochondrial membrane depolarization on A549 cells and causes G2/M phase arrest. (a) Rhodamine 123 stained A549 cells were treated with indicated concentration of BGT for 48 h and analysed in fluorescence microscopy. (b) Bar diagram shows the percentage of cells with disrupted MMP after BGT treatment. (c) Western blot analysis of BGT treated A549 cells at indicated concentration for 48 h. (d) BGT induced G2/M phase arrest in A549 cells. (e) Histogram shows the percentage of cells in G0/G1, G2/M, and S phase, after treatment with BGT.