Figure 4
From: Shear stress induces endothelial-to-mesenchymal transition via the transcription factor Snail

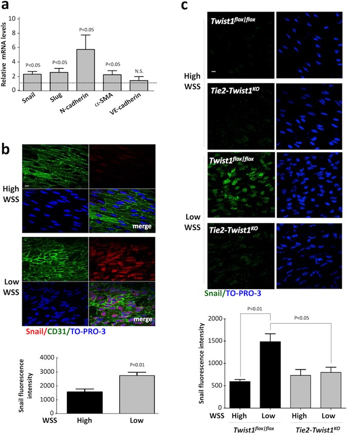
Snail was preferentially expressed at low shear atherosusceptible sites. (a) EC were freshly-isolated from low wall shear stress (WSS; inner curvature) and high WSS (outer curvature) regions of the aorta in six pigs. Levels of Snail, Slug, N-cadherin, α-SMA and VE-cadherin mRNA were quantified by qRT-PCR. The expression level at the low WSS site is presented relative to the expression at the high WSS site (normalised to 1; dotted line). Mean levels +/− SEM are shown. (b,c) EC at low WSS (susceptible) or high WSS (protected) regions of the aorta were studied by en face staining. (b) C57BL/6 mice (n = 5) were stained using anti-Snail antibodies (red), co-stained using anti-CD31 antibodies (green) and counterstained using TO-PRO-3 (DNA; blue). (c) TWIST1cKO or TWIST1fl/fl mice (n = 4 each group) were stained using anti-Snail antibodies (green) and counterstained using TO-PRO-3 (DNA; blue). Representative images (scale bar, 10 μm) and quantitation of Snail fluorescence levels (mean +/− SEM) are shown. Differences between means were assessed using a paired t-test (b) or two-way ANOVA (c).