Figure 6
From: Reduced adiposity attenuates FGF21 mediated metabolic improvements in the Siberian hamster

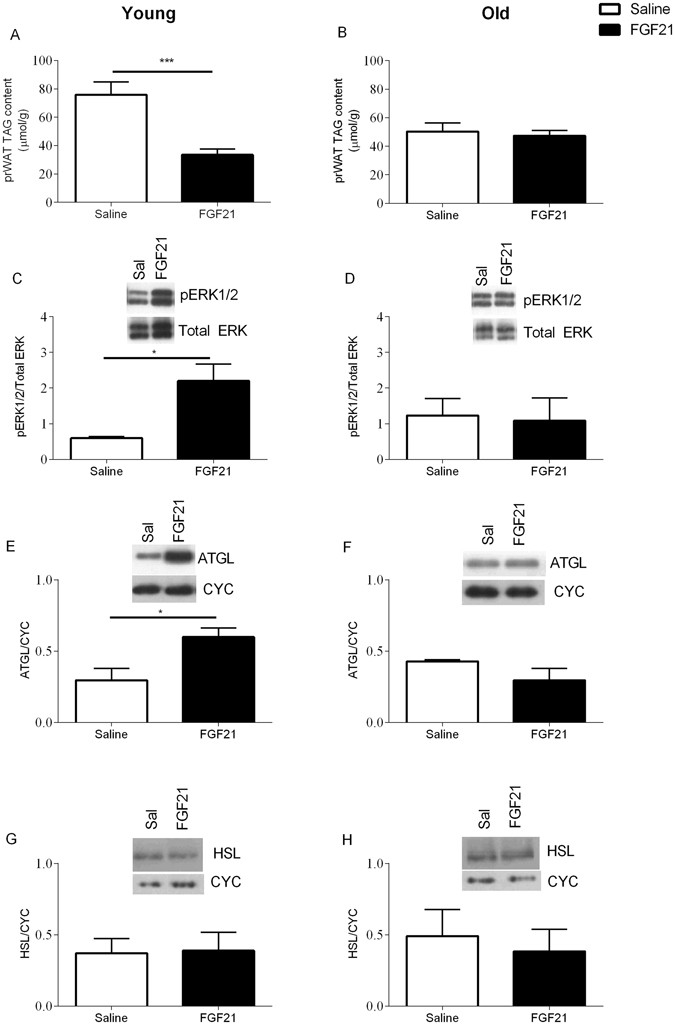
Treatment with FGF21 reduces prWAT TAG content and increases key phosphorylation events and AGTL in young Siberian hamsters. prWAT TAG content (A and B) of young and aged Siberian hamsters treated with FGF21. pERK1/2 and total ERK (C and D), ATGL (E and F) and HSL (G and H) content of prWAT. Values are group mean ± SEM, n = 5–6 per treatment: *p < 0.05 **p < 0.01.