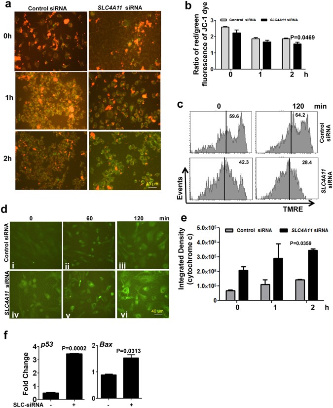
Figure 3

Mitochondrial activity in SLC4A11 depleted human corneal endothelial cells exposed to oxidative stress. HCEnC were transfected with SLC4A11 targeted siRNA or control siRNA and exposed to 250 μM tBH over 2 h, washed with 1X PBS, incubated with JC-1 and mitochondrial membrane potential was determined by microscopy (a), and ratio of red/green fluorescence intensities were quantitated (b). The mitochondrial membrane potential was also determined by flow cytometry after cells were incubated with TMRE following SLC4A11 depletion and exposure to oxidative stress (c). The expressions of cytochrome c were imaged using fluorescence microscopy (d) and mean fluorescence intensities were quantitated (e). The expression of p53 and Bax genes was determined by quantitative PCR (f). Data are the representative of two different experiments, each performed with duplicates.