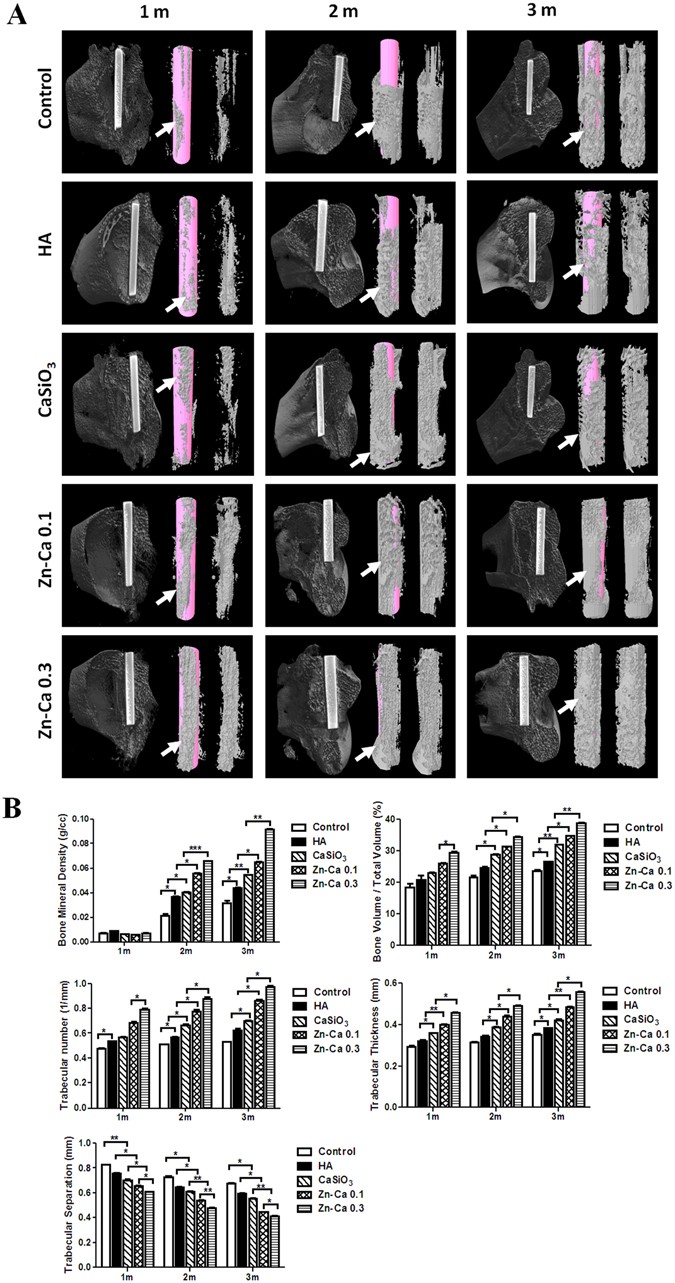
Figure 5

3-D micro-CT analysis for the assessment of newly formed bone tissue on the surface of Ti-6Al-4V and on hydroxyapatite (HA), CaSiO3, Zn-Ca 0.1 and Zn-Ca 0.3 coatings 1, 2, and 3 months after implantation in osteopenic rabbit femurs. (A) 3D images of trabecular bone (gray) on the surface of Ti-6Al-4V and HA, CaSiO3, Zn-Ca 0.1 and Zn-Ca 0.3 coatings (pink) at 1, 2, and 3 months post-implantation. White arrows indicate new bone formation. (B) Quantitative results of implant osseointegration and peri-implant microstructural parameters, such as bone mineral density, bone volume/total volume of bone, trabecular number, trabecular thickness and trabecular separation, on the surface obtained by micro-CT assessment 1, 2, and 3 months after implant insertion. All data are represented as the mean ± SD (n = 3). *p < 0.05, **p < 0.01, ***p < 0.001.