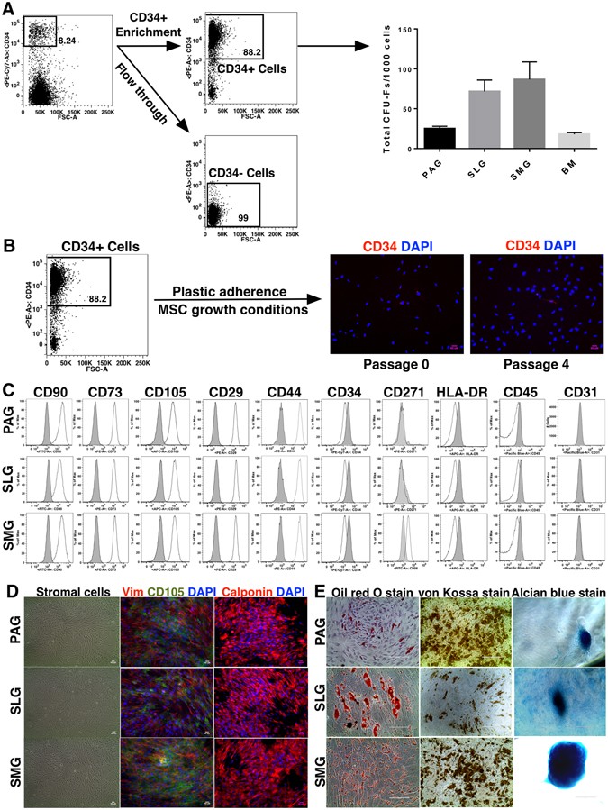
Figure 7

Phenotypic and functional characterization of CD34+ cell derived MSCs of fetal SGs (A) positive selection of CD34+ cells, and CFU-Fs formed per 1000 CD34+ cells (B) CD34 expression on cultured MSCs [Passages (P) 0 and 4]. All scale bars represent 50 µM. (C) Phenotypic analyses of MSC specific cell surface markers on cultured MSCs (P3 to 12), isotype control (grey). (D) Bright field stromal cell images, and expressions of vimentin (green), CD105 (red) and calponin (red) on cultured MSCs. Nuclei was stained in DAPI (blue). All scale bars represent 50 µM. (E) Multilineage differentiation into adipogenic (oil Red O staining), osteogenic (von Kossa staining) and chondrogenic (Alcian blue staining) lineages (P3 to 12). All scale bars represent 100 µM.