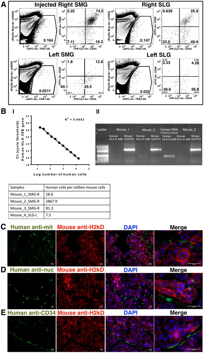
Figure 8

In vivo engraftment and functional characterization of PAG, SLG and SMG derived MSCs in NSG mice (A) engraftment and migration of injected human cells in paired mice SMGs and SLGs. Human cells were stained with pan human TRA1-85 (CD147) antibody. Mouse cells were detected by mouse specific H-2Kd staining. (B) Detection and quantification of human cell engraftment by quantitative real-time PCR. (C) Immunohistochemical detection of engrafted human cells using pan human marker, human anti-mitochondrial antibody (green) and mouse H-2Kd (red) in SMG of mice. (D) Immunohistochemical detection of engrafted human cells using pan human marker, human anti-nuclei antibody (green) and mouse H-2Kd (red) in SLG of mice. (E) Analysis of expression of human CD34 (green) on engrafted human cells in mice SMG using mouse H-2Kd (red). Nuclei was stained with DAPI (blue). All scale bars represent 50 µM.