Figure 2

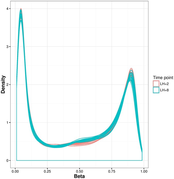
Density plot of DNA methylation levels (as β values) for pre-receptive (LH + 2) and receptive (LH + 8) endometrium samples from 17 women.

Density plot of DNA methylation levels (as β values) for pre-receptive (LH + 2) and receptive (LH + 8) endometrium samples from 17 women.