Figure 5
From: Attenuation of cGVHD by C5a/C5aR blockade is associated with increased frequency of Treg

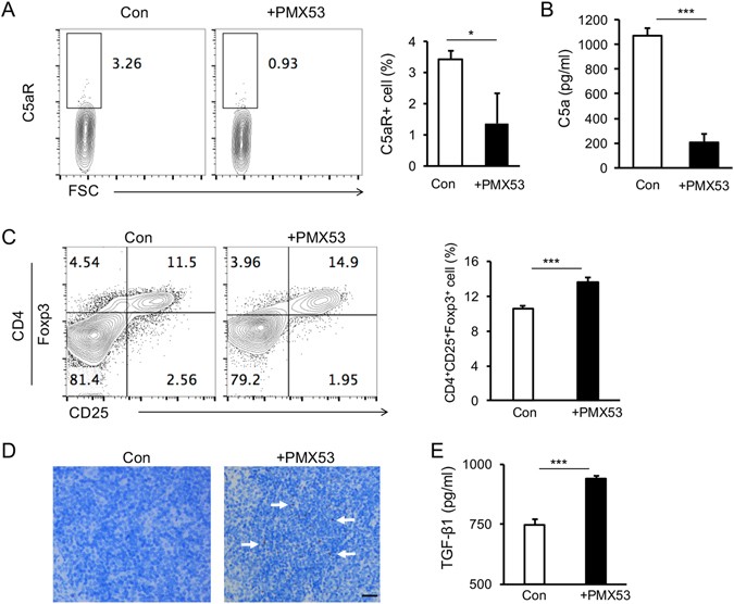
PMX53 treatment promoted the development of Treg and increased the accompanied expression of TGF-β1. (A) Representative flow cytometry plots showed C5aR expression in monocytes from cGVHD mice with or without PMX53 treatment. (B) ELISA result revealed that PMX53 treatment reduced the level of C5a in plasma from cGVHD mice. (C) Representative flow cytometry plots showed CD25 and Foxp3 expression in CD4+ cells from cGVHD mice with or without PMX53 treatment. (D) Expression of Foxp3, a key transcription factor in Treg, was increased in histological sections of spleen from cGVHD mice after PMX53 treatment. (E) PMX53 treatment also promoted the expression of TGF-β1 in the plasma in cGVHD mice compared with the control group. At least five mice were used in each group for flow cytometry and ELISA (N = 5) and three mice were used for histological analysis (N = 3), *p < 0.05, ***p < 0.001. Scale bar: 200 μm.