Figure 3
From: TCRP1 transcriptionally regulated by c-Myc confers cancer chemoresistance in tongue and lung cancer

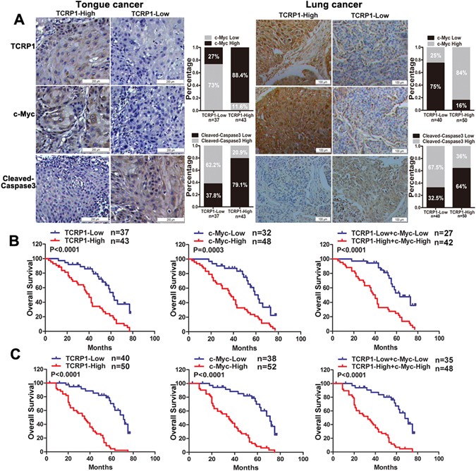
c-Myc positively related with TCRP1 and poor clinical outcome of patients. (A) Immunohistochemical assay was used to obtain c-Myc, TCRP1 and cleaved-caspase 3 expression in tongue and lung cancer tissues. Representative images of each protein expression was showed, and the relative expression pattern between TCRP1 and c-Myc or cleaved-caspase 3 were also analyzed. In tongue cancer tissues (B) and lung cancer tissues (C), Kaplan–Meier analysis was performed to estimate OS according to the protein level of TCRP1, c-Myc, even both them.