Figure 4
From: Oestrogen Inhibits Arterial Calcification by Promoting Autophagy

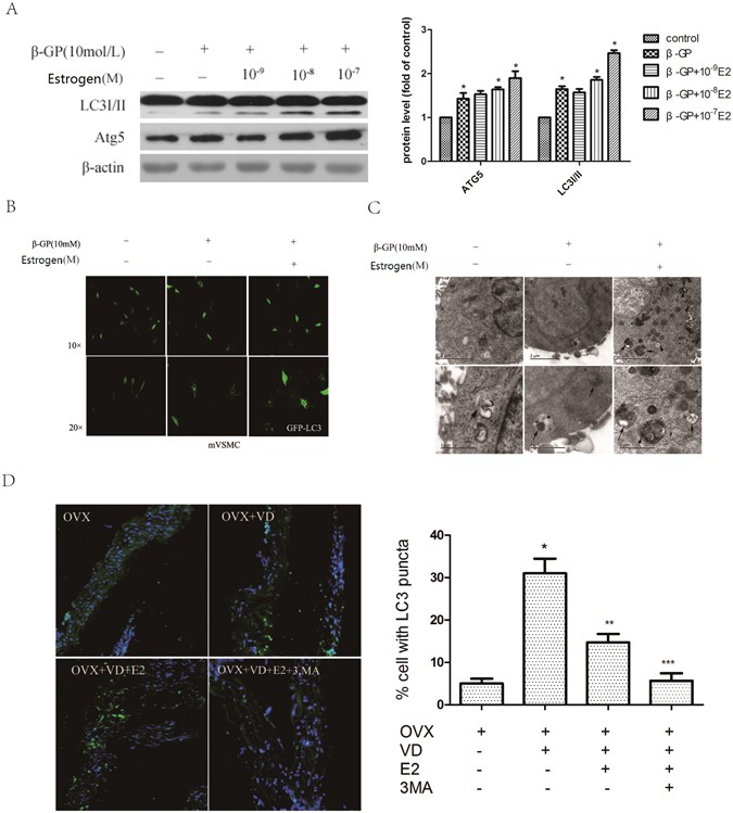
Oestrogen increases the level of autophagy during the osteoblastic differentiation of VSMCs and in calcified arteries. (A) Western blot analysis of LC3I/II and Atg5 levels in VSMCs treated with different concentrations of oestrogen for 72 h (n = 5). (B) Confocal microscopy of green fluorescent protein (GFP) in VSMCs transiently transfected with GFP-LC3 plasmids cultured for 48 h and then treated with oestrogen for 72 h; autophagosomes are indicated by fluorescent puncta. (C) VSMCs were incubated with oestrogen for 72 h and then analysed by electron microscopy. A representative image is shown. The autophagic vacuoles containing organelle remnants are highlighted by arrows (n = 5). (D) Immunofluorescence analysis of LC3 puncta in the aorta from four mice subjected to different treatments: OVX mice treated with vitamin D3, vitamin D3 + oestrogen, vitamin D3 + oestrogen + 3MA or 7% emulphor (control) (n = 8). *p < 0.01 compared with the OVX groups. **p < 0.01 compared with OVX + VD group. ***p < 0.01 compared with OVX + VD + E2 group. Representative images are shown.