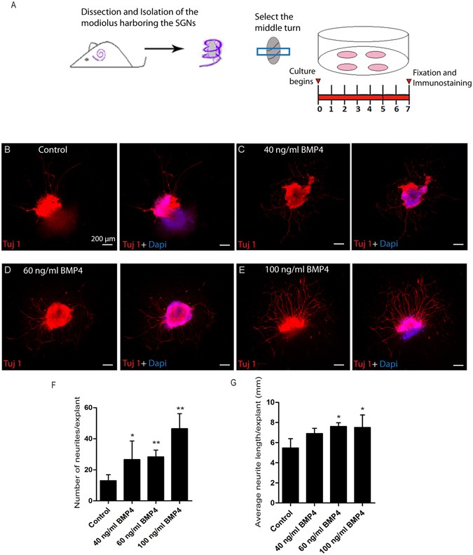
Figure 5

The effects of BMP4 treatment on the survival and outgrowth of SGN explant culture: (A) The protocol for the dissection and isolation of the modiolus harboring SGNs. The middle turn was selected for the experiment. (B–E) Representative immunofluorescence imaging of SGN explant cultures after treatment with different concentrations of BMP4 stained with Tuj1 (red) and DAPI (blue). (F) Quantification of the number of neurites per explant. BMP4 treatment significantly promoted the number of neurites per explant. (G) Measurement of the neurite length extending from the SGN explant. *p < 0.05, **p < 0.01. Scale bars are 200 μm in (B–E).