Figure 6
From: Small-diameter hybrid vascular grafts composed of polycaprolactone and polydioxanone fibers

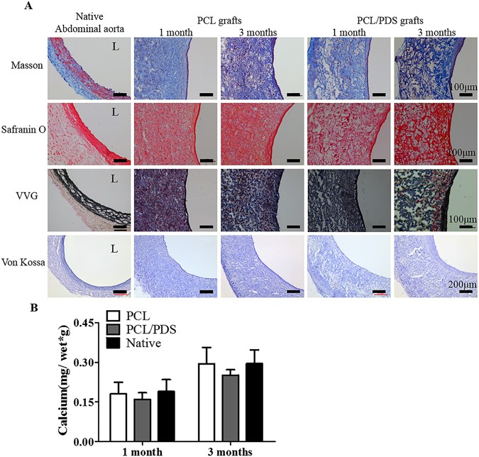
ECM reconstruction of explanted grafts at 1 and 3 months after implantation. (A) The cross sections were stained with Masson’s Trichrome, Safranin O, Verhoeff-Van Gieson (VVG) and Von Kossa to identify the presence of collagen, glycosaminoglycan, elastic fibers and calcification, respectively. (B) Atomic absorption spectrophotometer showed that the calcium concentrations of the explanted grafts were close to native abdominal aorta.