Figure 4
From: Improved Growth Patterns in Cystic Fibrosis Mice after Loss of Histone Deacetylase 6

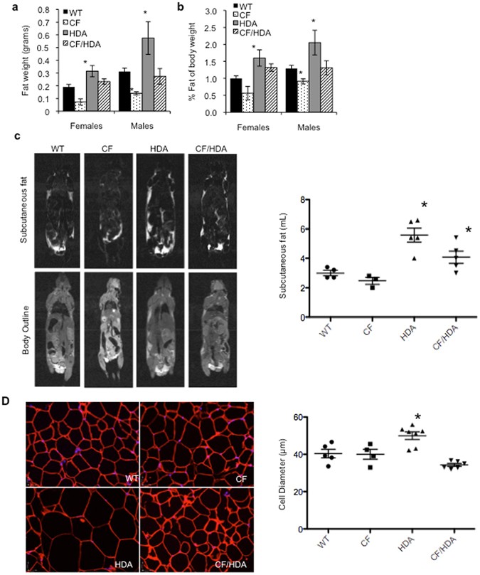
Higher fat depositions in CF/HDA mice compared to WT mice. (a) Inguinal fat was excised and quantified from 8–10 week old wild-type (WT), F508del (CF), Hdac6−/− (HDA), and F508del/Hdac6−/− (CF/HDA) mice (*p < 0.05; n ≥ 5). Data represent the means ± S.E.M. (b) Percent of inguinal fat to total body weight in 8–10 week old WT, CF, HDA, and CF/HDA male and female mice (*p < 0.05; n ≥ 5). Data represent the means ± S.E.M. (c) In vivo measurement of adipose tissue depots in male mice via MRI. Representative images are displayed along with quantification of subcutaneous fat volume of individual mice tested. (*p < 0.05 compared to HDA v WT and CF/HDA v. CF by ANOVA with Newman-Keuls multiple comparison test). (d) Immunohistochemistry was performed on excised inguinal fat from 8–15 week old mice. Perilipn A denotes adipocyte cell periphery and DAPI stain is used to identify nuclei. Representative images are displayed along with quantification of average cell diameter of each individual mouse tested. (*p < 0.05 compared to HDA v WT by ANOVA with Newman-Keuls multiple comparison test).