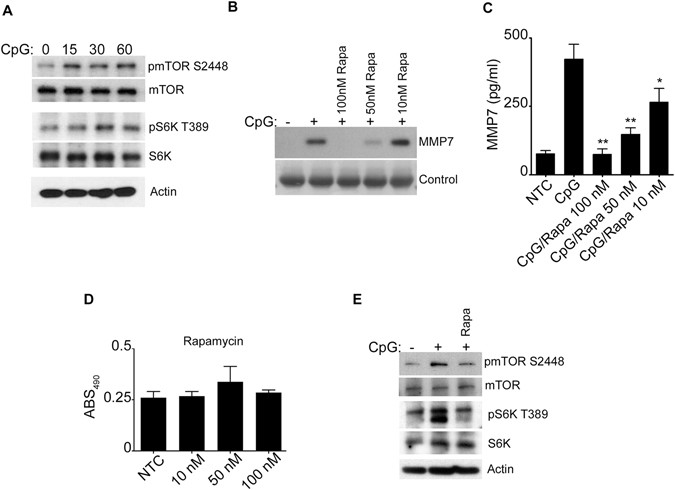
Figure 4

CpG-mediated MMP-7 activation by B-lymphocytes requires the mTOR pathway. (A) Phosphorylation of mTOR and pS6K was detected by immunoblotting in the cell lysate of CpG-stimulated cells. Rapamycin at the concentrations shown was used prior to stimulation, and then MMP-7 was measured by immunoblotting (B) and ELISA (C) in the cell supernatant. (D) XTT was measured after 24 hours in the presence of different concentrations of Rapamycin. (E) Phosphorylation of mTOR and pS6K was detected by immunoblotting in the cell lysate. Some cells were pretreated with (100 nM) Rapamycin prior to CpG stimulation. Total mTOR, S6K and actin were used as controls. Data are representative of at least three independent experiments. *p < 0.05, **p < 0.0001.