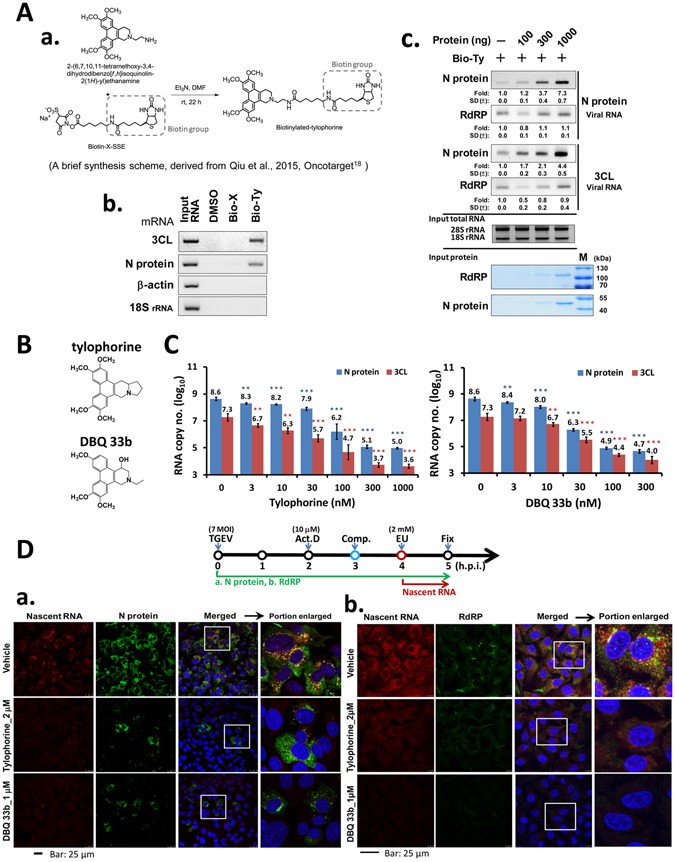
Figure 1

Tylophorine compounds inhibited TGEV RNA replication through interaction with TGEV viral RNA/RNP. (A) Tylophorine compound interacted with TGEV viral RNA. (a) A brief synthesis scheme, derived from Qiu et al.18. (b) Biotinylated tylophorine interacted with TGEV viral RNA. (c) TGEV N protein enhanced the association of biotinylated tylophorine with TGEV viral RNA. The total RNAs (5 µg) extracted from TGEV infected ST cells at 6 h.p.i. were subjected to pull-down experiments with 30 µM of biotinylated tylophorine or Biotin-X-SSE at 4 °C for 4 h in the absence or presence of recombinant N protein or His-RdRP with the indicated amount. The pulled down complexes were subjected for analysis by RT-PCR with TGEV specific primers, designed from the regions of TGEV N or 3CLpro gene body. 18/28S ribosomal RNAs were used as the input controls for pull-down assays. Biotinylated tylophorine and Biotin-X-SSE were respectively labeled as Bio-Ty and Bio-X. (B) Chemical structures of tylophorine and DBQ 33b. (C) Tylophorine compounds inhibited TGEV replication. TGEV infected ST cells at an MOI of 7, treated with the indicated doses of compounds at 6 h.p.i. were harvested and subjected for total RNA extraction and the determination of the viral copy numbers (see Materials and Methods). Shown are means ± S.D. from three independent experiments each in triplicates. (**p < 0.01 & ***p < 0.001; versus no compound treatment). (D) Tylophorine compounds inhibited TGEV nascent viral RNA replication and N and RdRP protein expression. TGEV infection, compound treatments and EU addition for labeling nascent RNA were performed in the sequence in the upper scheme as the shown black arrow line. The green arrow line represented the period of N (a) or RdRP (b) protein expression since TGEV infection and the red one for the nascent RNA synthesis since EU addition. Actinomycin D (Act. D) was added at 2 h.p.i. to inhibit DNA-dependent RNA polymerase. For immunofluorescent staining, following fixation, the cells were detected for the incorporated alkyne-modified EU with azide-derivatized Alexa 594 fluorophores by using click chemistry for nascent viral RNA (red), immuno-stained with FITC-mouse IgG for anti-TGEV N (a) or RdRP (b) protein (green) and stained with 4′,6-diamidino-2-phenylindole (blue) for visualizing nuclei. The fluorescence image was acquired by using a Leica TSC SP5 laser-scanning confocal microscope. Bar: 25 μm. Uncropped images for Fig. 1A are presented in Supplementary Figure S7.