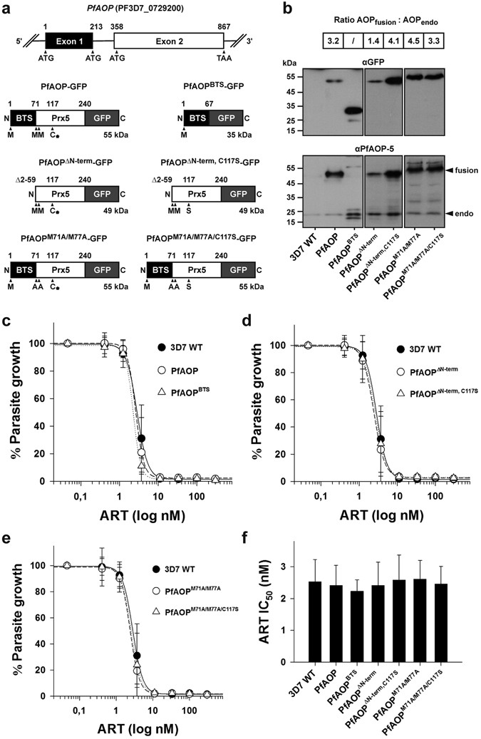
Figure 3

IC50 values for artemisinin of parasites that overexpress PfAOP. (a) The modular gene architecture of PfAOP is shown on top. Exon 1 encodes the bipartite topogenic signal (BTS) and exon 2 the Prx5 domain. Constructs encoding cytosolic truncated as well as apicoplast-targeted full length GFP-fusion proteins of PfAOP are depicted below and were overexpressed in strain 3D7 as described previously41. Residue Cys117 at the active site of PfAOP was shown to be essential for the hydroperoxidase activity45 and is labelled with an asterisk. The residue was mutated to serine in controls. (b) Western blot analyses confirming the overexpression of the GFP-fusion constructs listed in panel (a). Detection of GFP in the upper blot revealed no significant degradation of the fusion proteins. Hence, detection of PfAOP at approximately 22 kDa reflects only endogenous PfAOP (endo) whereas the upper bands in the same blot reflect the GFP-fusion constructs (fusion). Representative images were obtained by standard western blotting. The estimated ratio between both protein species is summarized on top and is based on semi-quantitative western blotting using a C-DiGit Blot Scanner in parallel experiments. (c–e) Artemisinin dose-response curves of strain 3D7 blood stage cultures that express the indicated GFP-fusion constructs from panel a. All data are the mean ± standard deviation of at least three independent triplicate measurements. (f) IC50 values obtained from panels c-e. None of the differences between the IC50 values was found to be significant (p > 0.05) based on statistical analyses in SigmaPlot 12.5 using the one way ANOVA method.