Figure 6
From: Epigenetic targeting drugs potentiate chemotherapeutic effects in solid tumor therapy

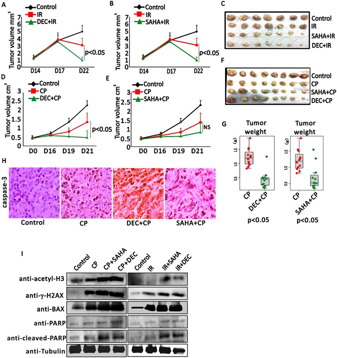
ETD promotes DTD therapeutic effect in engrafted tumors. (A) Growth curves of xenograft tumors in mice administrated with solvent (control), IR and SAHA combined with IR, (N = 12). (B) Growth curves of xenograft tumors in mice treated with solvent (control), IR and DEC combined with IR (N = 12). (C) Tumors are shown after being dissociated from mice with indicated conditions. (D) Tumor growth curves of xenograft tumors in mice treated with solvent (control), CP and DEC combined with CP, N = 12. (E) Growth curves of xenograft tumors in mice treated with solvent (control), CP and SAHA combined with CP (N = 12). (F) Tumors are shown after being dissociated from mice with indicated conditions. (G) The box plots show the mean tumor weights ± SEM (N ≥ 10) with indicated treatments including CP, CP combined with DEC or SAHA. (H) Representative caspase-3 histochemical staining of xenograft tumors treated with solvent (control), CP, SAHA combined with CP and DEC combined with CP. (I) Western blotting detection of acetylated H3, gH2AX, BAX, PARP and cleaved-PARP upon the cells are treated by CP/IR, or CP/IR plus SAHA/DEC, using tubulin as endogenous control, in mouse engrafted tumors.