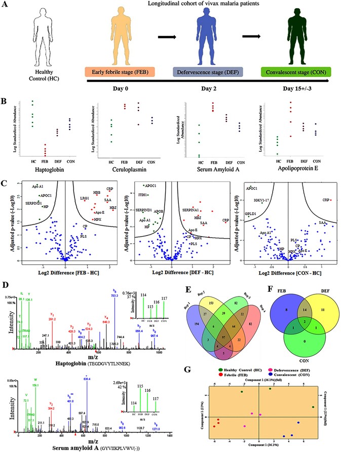
Figure 3

Quantitative proteomic analysis of a longitudinal cohort of vivax malaria patients. (A) Schematic representation of a longitudinal cohort of vivax malaria patients analyzed in this study. Blood samples were collected during the early febrile (FEB; D0), defervescence (DEF; D2) and convalescent (CON; D15 ± 3) stages (Drawn by S.R.). (B) Trend of a few selected differentially abundant serum proteins such as HP, CP, SAA and Apo E in FEB, DEF and CON stages of vivax malaria identified in 2D-DIGE analysis. Data are represented as standardized log abundance of spot intensity. (C) Volcano plots showing p-values (−log10) versus difference of group means of FEB-HC, DEF-HC and CON-HC (log2). Red, up-regulated; Green, down-regulated; and Blue, remained unaltered (adjusted p-value > 0.05) proteins. A few selected differentially abundant proteins are labeled. (D) Representative MS/MS spectrum for two selected differentially abundant serum proteins (HP; down-regulated and SAA; up-regulated) identified in the longitudinal cohort of vivax malaria patients. Inset presenting the iTRAQ reporter ion intensities for representative peptides in HC and vivax malaria patients at different phases of disease progression. (E) Venn diagram depicting the overlap of proteins identified by iTRAQ measurements among four biological replicates. (F) Distinctive and overlapping differentially abundant proteins in FEB, DEF and CON stages of vivax malaria identified in iTRAQ-based quantitative proteomics analysis. (G) 2D-PCA plot showing discrimination between HC and FEB, DEF and CON stages of vivax malaria on the basis of proteome profiles.