Figure 4
From: 0404 inhibits hepatocellular carcinoma through a p53/miR-34a/SIRT1 positive feedback loop

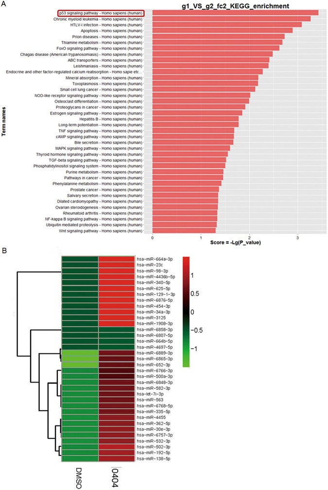
The results of 0404 in transcriptome and miRNA arrays. (A) The p53 signaling pathway played the key role in 0404 anti-cancer activity. (B) MiR-34a level showed an up-regulation in 0404-treated HepG2 cells.