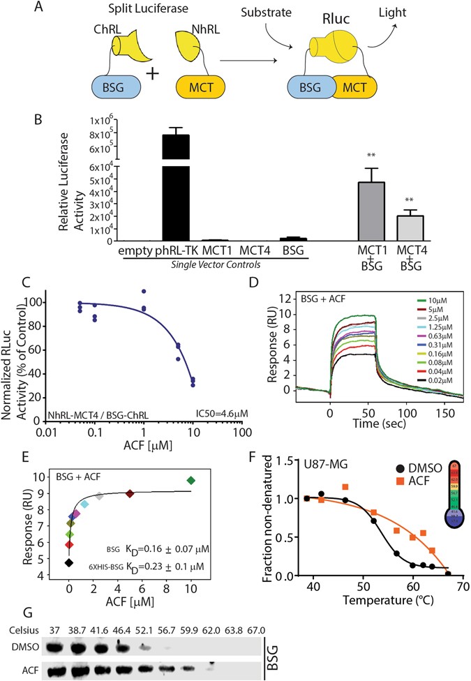
Figure 1

ACF Binds BSG and Inhibits the MCT/BSG Interaction. (A) Split Renilla luciferase (Rluc) system for identifying inhibitors of MCT/BSG Interaction. N-terminal and C-terminal portions of Rluc were attached to MCT (MCT1 and MCT4) and BSG, respectively. (B) The ratio of Renilla/Firefly luciferase activity (Rluc/Fluc) was determined using HEK293 cells co-transfected with pCDNA3, which encodes Fluc, with the indicated constructs. Each value was then normalized to the results for an empty vector. Data represents mean ± SD (n = 3). **P < 0.01 (Student’s t-test) vs. samples lacking BSG. (C) Dose dependency curve for NhRL-MCT4 and BSG-ChRL interaction. IC50 = 4.6 μM. (D,E) Surface plasmon resonance (SPR) analyses were used to determine the equilibrium dissociation constant (KD) between Basigin and ACF. Sensorgrams (D) and a fitting curve (E) are shown. Experiments were performed in triplicates and comparison was made between native BSG and 6X-HIS BSG with similar KD values of 0.16+/−0.07 and 0.23 +/− 0.1, respectively. (F) A representative cellular thermal shift assay (CETSA) analysis for U87-MG GBM cells treated with ACF or vehicle (DMSO) showing ACF increases BSG’s melting temperature, therefore, providing further evidence for direct drug/target interaction in live cells. (G) A representative western blot analysis of CETSA assay.