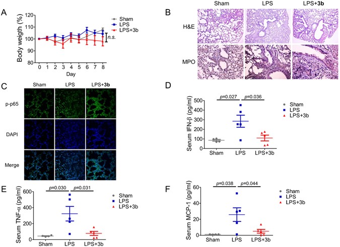
Figure 7
From: Attenuation of Innate Immunity by Andrographolide Derivatives Through NF-κB Signaling Pathway

Efficacy of compound 3b (45 mg/kg) on LPS-induced pulmonary injury. (A) Body weight changes of mice with LP-induced pulmonary injury. (B) H&E staining and immunohistochemistry analysis of MPO of mice lung tissue (630× magnification). (C) Immunofluorescent analysis of phosphorylated p65 level in mice lung tissue (400× magnification). Serum levels of (D) IFN-β, (E) TNF-α, and (F) MCP-1 were determined by LEGENDplexTM bead-based cytokine and chemokine immunoassays. The results are representative of two independent experiments (n ≥ 4 for each group) and presented as mean ± SD (p value was labeled on the figure; n.s., nonspecific).