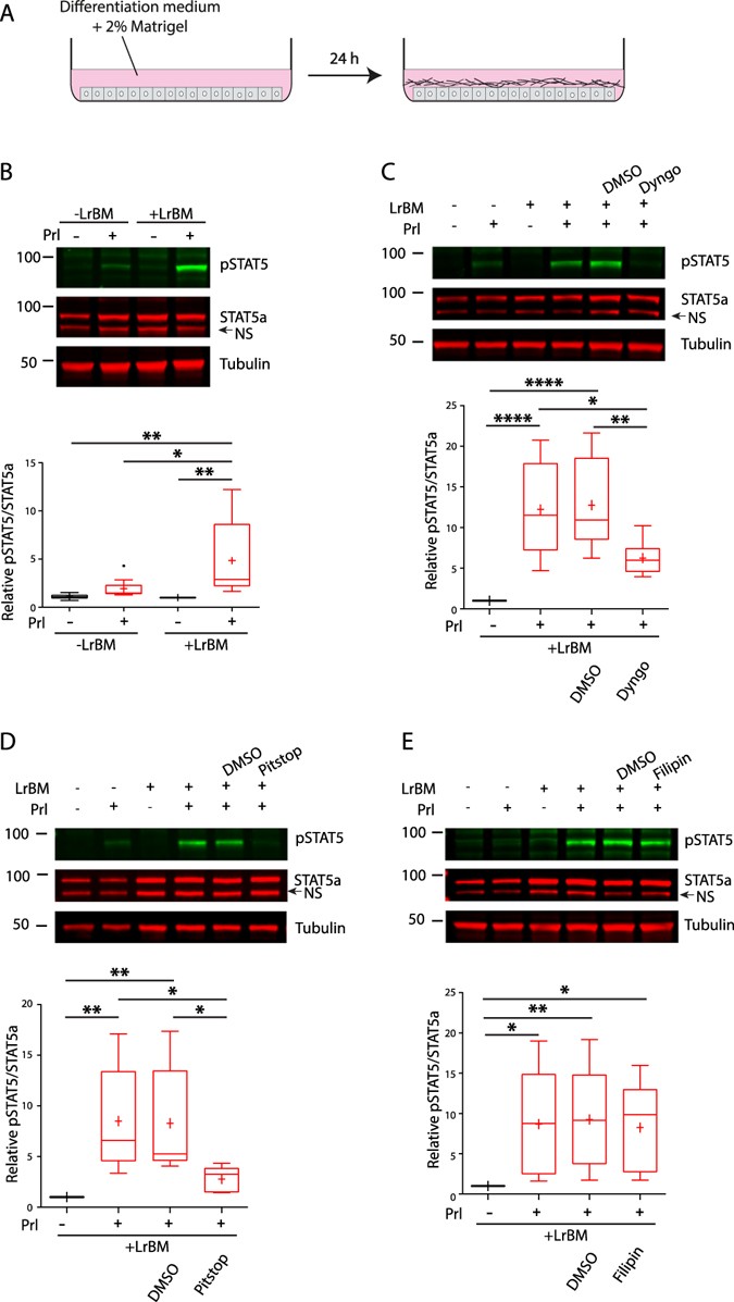
Figure 1

Inhibition of endocytosis suppresses STAT5 activation in MECs. (A) Schematic of 2D lactational differentiation model. (B) Eph4 cells were seeded onto plastic and LrBM added to the differentiation medium as appropriate. After 24 hours, cells were stimulated with Prl (3 μg/ml) as indicated for 15 mins before lysis. Samples were analysed by SDS-PAGE/western blotting with phospho-Y694 STAT5, total STAT5a or tubulin specific antibodies, and quantification of Odyssey scanned fluorescent images performed using ImageJ.(C–E): Eph4 cells as in (A) were treated with Dyngo4 (60 µM), Pitstop II (18 µM), Filipin III (8 µM) or DMSO as indicated prior to Prl stimulation, and analysed as in (A). Western blots are representative of, and graphs show normalised data from at least 3 independent experiments. *p < 0.05, **p.0.01 ****p.0.0001, ns = not significant.