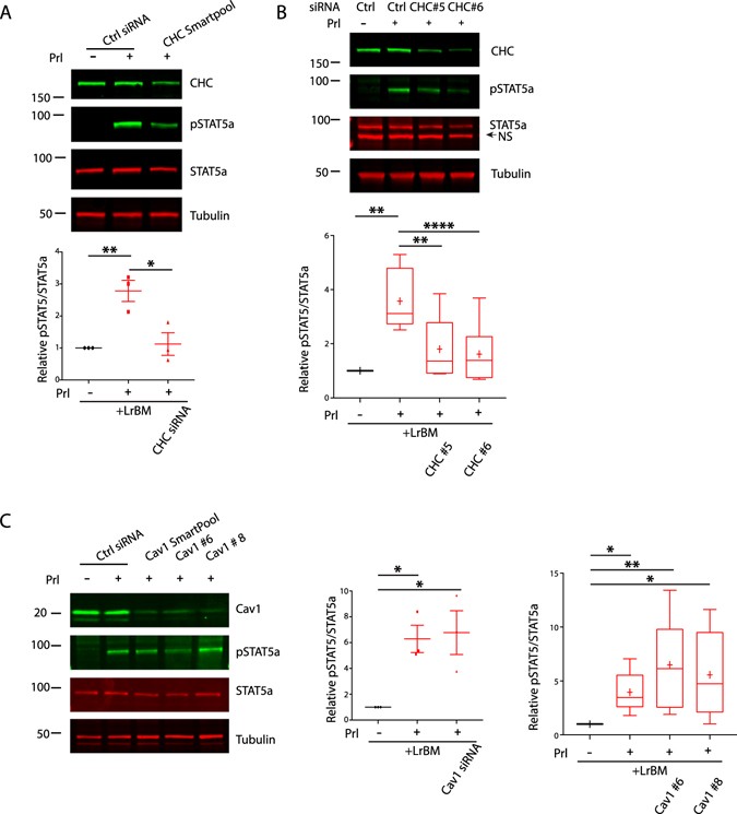
Figure 2

Clathrin promotes Prolactin-induced STAT5 activation in LrBM-engaged MECs. (A,B) Eph4 cells transfected with CHC-specific SMARTpool (A) or individual oligos (B) were seeded onto plastic and LrBM added to the differentiation medium as appropriate. After 24 hours, cells were stimulated with Prl (3 μg/ml) as indicated for 15 mins before lysis. Samples were analysed by SDS-PAGE/western blotting with phospho-Y694 STAT5, total STAT5a or tubulin specific antibodies, and quantification of Odyssey scanned fluorescent images performed using ImageJ. (C) Eph4 cells transfected with Caveolin-1-specific SMARTpool or individual oligos were treated and analysed as in (A). Western blots are representative of, and graphs show normalised data from, at least 3 independent experiments. *p.0.05, **p < 0.01, ns = not significant.