Figure 4
From: Fam64a is a novel cell cycle promoter of hypoxic fetal cardiomyocytes in mice

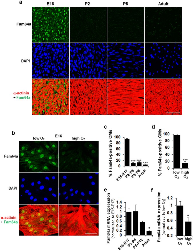
Abundant nuclear Fam64a expression in hypoxic fetal cardiomyocytes (fCMs) is repressed by O2 exposure and in postnatal CMs. (a,b) Immunofluorescence staining of Fam64a and α-actinin in DAPI stained mouse heart sections (a) and in E16 fCMs isolated under low O2 conditions and cultured under low or high O2 conditions (b). (c,d) Percentage of Fam64a-positive fCMs in (a) and (b), respectively. n = 6–7 microscope images from 3 hearts (c) and 10 microscope images from 3 independent experiments (d). *** P < 0.001 compared to E16–E17 (c), or compared to low O2 conditions (d). (e,f) qPCR analysis of Fam64a mRNA expression in mouse hearts at indicated stages (e) and of E17 fCMs isolated under low O2 conditions and cultured under low or high O2 conditions (f). n = 4 hearts (e) and 3 independent experiments (f). * P < 0.05 compared to E15–17 (e), or compared to low O2 conditions (f). The reduction in Fam64a mRNA levels in (e) was statistically significant with respect to developmental stages, as determined by one-way ANOVA (P = 0.008). Error bars = SEM. Scale bars = 50 µm in (a,b).