Figure 7
From: Fam64a is a novel cell cycle promoter of hypoxic fetal cardiomyocytes in mice

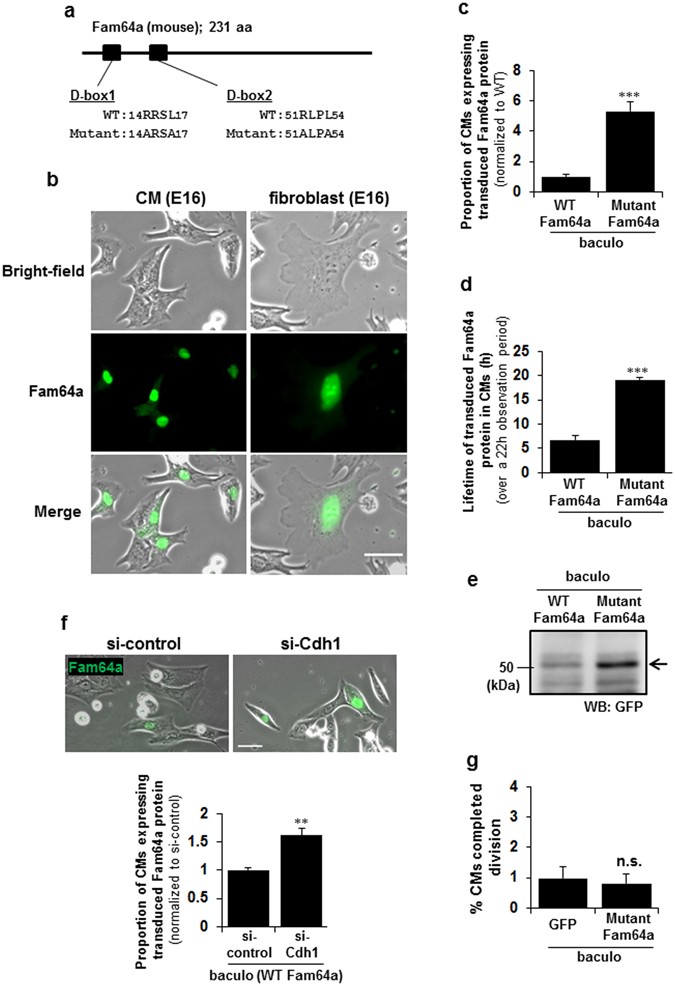
Fam64a degradation by the APC/C during the metaphase-to-anaphase transition is required for fetal cardiomyocyte (fCM) cell division. (a) A non-degradable mutant of Fam64a, in which two recognition sites by APC/C complex (D-box1 and D-box2) were mutated (RxxL to AxxA). (b) Localization of the transduced mutant Fam64a-GFP protein in fCMs and fibroblasts observed in bright-field images. (c) Proportion of fCMs (E15–E17) expressing transduced Fam64a protein out of total fCMs, as detected by GFP fluorescence. n = 3–4 independent experiments, and ~700 cells were counted for each condition. *** P < 0.001. (d) Lifetime of transduced Fam64a protein in fCMs (E15–E17) over a 22 h observation period, as detected by GFP fluorescence. n = 41 and 66 cells for WT and mutant Fam64a-GFP expressing cells, respectively, from 3–4 independent experiments. *** P < 0.001. (e) A representative immunoblot analysis of E16 fCMs transduced with WT or mutant Fam64a-GFP baculovirus and then probed with GFP antibody, which correctly detects overexpressed Fam64a (28 kDa) as a GFP-tagged protein (28 + 27 kDa). (f) Proportion of Cdh1-silenced E16 fCMs expressing transduced WT Fam64a protein out of total fCMs, as detected by GFP fluorescence. n = 14–40 microscope images from 3 independent experiments, and ~800 cells were counted for each condition. ** P < 0.01. (g) Percentage of mutant Fam64a-overexpressed fCMs (E15–E17) that completed cell division, as determined by time-lapse imaging. The cells were isolated under high O2conditions. n = 5 independent experiments and ~2100 cells were counted for each condition. n.s. = not significant. Error bars = SEM. Scale bars = 30 µm in (b,f).