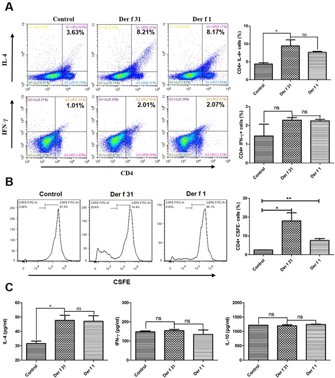
Figure 5

Der f 31 induces Th2-type response in spleen. The spleen cells were cultured with Der f 31 and Der f 1 for 3 days, then analyzed by FACS. (A) The different subtypes of T helper cells. (B) The proliferation of CD4+ T cells in the spleen. (C) The cytokines in the spleen cell supernatant. These data (means ± SEMs) were generated from one of three experiments (n = 6), processed with GraphPad software. The significant differences between two groups were tested by two-tailed T-test. **p < 0.01. ***p < 0.001. ns, no significant difference.