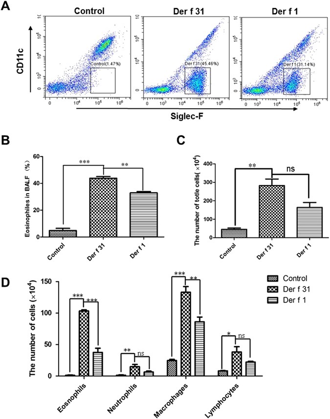
Figure 6

Der f 31 triggers an eosinophilia. (A) representative flow profile of Siglec-F+ eosinophils in BALF. (B) statistics chart of FACS. (C) the total cell counts in the BALF. (D) Differential cell counts in the BALF. These data (means ± SEMs) were generated from one of three experiments (n = 4–6) and processed with GraphPad software. The significant differences between two groups were tested by two-tailed T-test. **p < 0.01. ***p < 0.001. ns, no significant difference.